AI导航
独立站导航
社交导航
抖音目录
淘系目录
亚马逊目录
拼多多
ebay
shopee
首页
博客
工具箱
未登录
登录后即可体验更多功能
登录
注册
找回密码
未登录
登录后即可体验更多功能
登录
注册
找回密码
跨境物流 2024 国际航空运输协会-IATA 《危险品规则》
跨境物流
1周前更新
电商目录
810
0
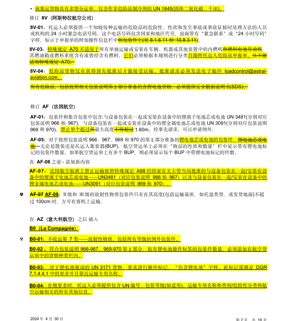
IATA《危险品规则》的使用者需注意,自 2024年 1月 1日起生效的第 65版规则中存在以下修订和更正内容。 为了便于识别,对已有文字的相应修订或变更均已标亮。
跨境物流
©
版权声明
文章版权归作者所有,未经允许请勿转载。
上一篇
跨境物流空运一般货物、危险品、特殊品对包装的要求是什么?
下一篇
跨境物流整箱货(非危险品)海运出口流程是什么?
暂无评论
您必须登录才能参与评论!
立即登录
暂无评论...
电商目录
管理员
521
2
108
K
79
M
跨境专线物流是什么?运营模式是什么样的?
跨境物流邮政小包和专线小包的区别是什么?
跨境物流中邮政小包流程是什么?邮政小包流程详解
跨境物流中的中国邮政航空小包是什么?邮政小包介绍
网址
日榜
周榜
月榜
SiteSee
SiteSee is a curated gallery of beautiful, modern websites collections.
专业号平台
专业化登陆后台
AIWork365
推荐 | 简洁好用从灵感到内容优化一站式完成
SSL证书
s2bdiy
免费设计出图,一站式定制平台
App bot
一款出色的亚马逊评论检查工具
查看完整榜单
网址
网址
文章
软件
书籍